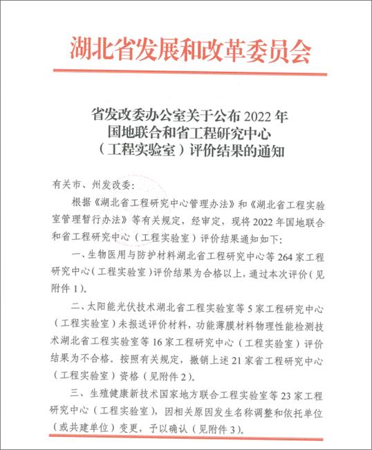
(通讯员 程书凯)近日,湖北省发改委办公室公布了《关于公布2022年国地联合和省工程研究中心(工程实验室)评价结果的通知》,依托公司组建的绿色土木工程材料与结构湖北省工程研究中心在本次考核中被评为优秀。同期,公司智能产线装备湖北省工程研究中心被评为良好。
绿色土木工程材料与结构湖北省工程研究中心于2021年获批,是湖北省专门从事建筑固废综合利用与产业化发展的第一个省级工程研究中心。为顺利完成本次考核任务,工程研究中心各级领导先后多次组织召开绿色土木工程材料与结构湖北省工程研究中心的评价工作推进会,着重强调了此次评价工作的重要性,要精心组织,充分准备,积极做好科研平台评估各项工作,以评促建,力争为公司发展做出新的重大贡献。
湖北省工程研究中心(工程实验室)是湖北省发改委为提高全省产业自主创新能力、加快培育和发展战略性新兴产业而建设的研究开发实体。这些实体依托企业、科研院所或高校设立,具有较强的研究开发和综合实力,是湖北省技术创新体系的重要组成部分。据悉,此次年度评价共有285家工程研究中心(工程实验室)参评,其中264家评价结果为合格以上,21家因评估不合格等原因被撤销资格。通过评价的264家省工程研究中心(工程实验室)中共有150家获评良好以上等级,公司绿色土木工程材料与结构湖北省工程研究中心入选42个优秀行列。评价结果是对公司绿色土木工程材料与结构湖北省工程研究中心建设的肯定与认可,充分展示了公司专业特色和优势,为公司赢得了良好声誉,为下一步申报湖北重点实验室奠定了坚实基础。


(审稿人:陆新)